全国免费服务热线:0571-88530163
帮助反馈
全国艺术类志愿填报系统
网页端
首页
选大学
查专业
看政策
模拟填报
智能填报
艺考小工具
关于我们
首页
资讯详情
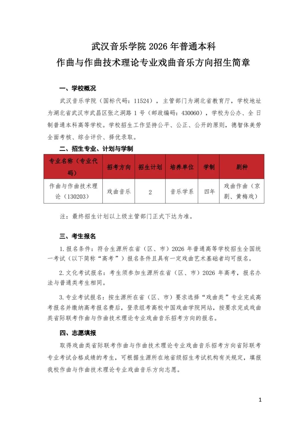
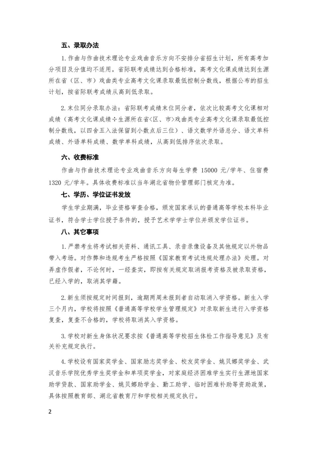
武汉音乐学院2026年普通本科作曲与作曲技术理论专业戏曲音乐方向招生简章
院校资讯
2026-01-07